色選機維護工程師活動在中國合肥圓滿落幕
發布日期:2020-06-23 來源: 瀏覽次數:2228
2020年6月22日,由泰禾光電發起的,全球首個色選機維護工程師活動在中國合肥圓滿落幕。
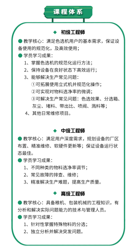
為了更好的為糧機企業賦能,泰禾光電與眾多企業深度交流,充分了解客戶需求后,推出色選機維護工程師認證培訓。活動當天,首次開放的100份名額,開啟便被百家企業的搶先斬獲。色選機維護工程師認證標準劃分為初、中、高三個認證等級,并且與泰禾光電企業內工程師職級進行對標,此次活動率先開啟了初級工程師的培訓認證。
所有參訓學員學習內容包括:色選機基礎知識、基本工作原理、生產前注意事項、加工中需要的調節與操作、加工后的每日維護等課程。
在學習過程中,我們資深售后工程師耐心解答了學員數百個問題,并針對每個企業色選機設備管理現狀,提出定制化的解決方案。讓每個參訓企業、學員學有所得,學有所成,真正為企業培養了權威的設備管理、維護保養的色選機管理人才,為企業降本增效。幾百余名客戶經過為期2周的學習,深入學習了色選機初級課程的學習和認證考試,并獲得色選機維護工程師初級認證。
(獲獎證書展示)
湖南某米業總經理更是表示:“我們公司沒有時間和精力在人事問題上反復試錯,泰禾光電色選機維護工程師認證標準的發布讓技術基礎水準明晰化,認證和培訓讓人才培養和鑒別有章可循,這對我們糧機需求的公司來說很有價值。”
做為色選領域,第一個體系化的人才培養方案、第一個工程師認證考試方案、第一個為客戶實際應用賦能的方案。此次培訓是泰禾光電積極踐行大企業責任與使命的第一步。未來,泰禾光電除了繼續為行業提供更高精尖的產品外,將持續發揮大企業的影響力與創新力。為廣大糧機企業、為色選行業、為整個智能化園區物流事業,做出更大的貢獻。
課程預告
中級、高級色選機維護工程師課程預告:
泰禾光電將“為企業賦能”作為己任,也將持續性、不定期開展線下培訓會,泰禾大講堂將持續為您賦能,及時解決你的日常生產問題。
2020年6月22日,由泰禾光電發起的,全球首個色選機維護工程師活動在中國合肥圓滿落幕。
為了更好的為糧機企業賦能,泰禾光電與眾多企業深度交流,充分了解客戶需求后,推出色選機維護工程師認證培訓。活動當天,首次開放的100份名額,開啟便被百家企業的搶先斬獲。色選機維護工程師認證標準劃分為初、中、高三個認證等級,并且與泰禾光電企業內工程師職級進行對標,此次活動率先開啟了初級工程師的培訓認證。
所有參訓學員學習內容包括:色選機基礎知識、基本工作原理、生產前注意事項、加工中需要的調節與操作、加工后的每日維護等課程。
在學習過程中,我們資深售后工程師耐心解答了學員數百個問題,并針對每個企業色選機設備管理現狀,提出定制化的解決方案。讓每個參訓企業、學員學有所得,學有所成,真正為企業培養了權威的設備管理、維護保養的色選機管理人才,為企業降本增效。幾百余名客戶經過為期2周的學習,深入學習了色選機初級課程的學習和認證考試,并獲得色選機維護工程師初級認證。
(獲獎證書展示)
湖南某米業總經理更是表示:“我們公司沒有時間和精力在人事問題上反復試錯,泰禾光電色選機維護工程師認證標準的發布讓技術基礎水準明晰化,認證和培訓讓人才培養和鑒別有章可循,這對我們糧機需求的公司來說很有價值。”
做為色選領域,第一個體系化的人才培養方案、第一個工程師認證考試方案、第一個為客戶實際應用賦能的方案。此次培訓是泰禾光電積極踐行大企業責任與使命的第一步。未來,泰禾光電除了繼續為行業提供更高精尖的產品外,將持續發揮大企業的影響力與創新力。為廣大糧機企業、為色選行業、為整個智能化園區物流事業,做出更大的貢獻。
課程預告
中級、高級色選機維護工程師課程預告:
泰禾光電將“為企業賦能”作為己任,也將持續性、不定期開展線下培訓會,泰禾大講堂將持續為您賦能,及時解決你的日常生產問題。











































